• 行业痛点
  • 产品介绍
  • 产品优势
  • 应用场景
  • 客户案例
 
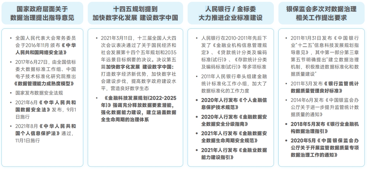
行业痛点
在外部要求和内部管理的双重驱动下,各金融机构数据治理体系工作已经有序展开,但是数据质量不高的现象依然普遍存在,这需要我们在过去的基础上,进一步优化完善数据治理体系,优化数据服务管理,加强数据标准、数据质量、数据安全合规管理。
产品介绍
以企业整体战略为导向,从全局上保证数据治理与数据应用能力同业务发展相匹配,将实现业务目标作为数据管理和服务的核心驱动力,遵循完整性、系统性、前瞻性、指导性要求,制定数据体系规划。
产品优势
应用场景
  • 数据治理管控域
    明确数据治理目标与规划、建立数据治理组织与架构、制定数据政策与制度,这是整个数据治理的前提和保障。
  • 数据治理管理域
    数据治理的日常管理工作,以水果超市为例:数据架构管理——要把水果摆放的紧凑、稳定、便于取放;数据标准管理——水果规格一致;数据质量管理——保证没有烂水果;元数据管理——描述水果的品种、价钱和产地;主数据管理——往往是高价值、受欢迎而放在专区的水果;数据生命周期管理——水果保质期管理、下架管理;数据安全管理——防止被人偷吃、损坏;服务与创新——导购的精准服务
  • 数据管控平台
    基于 Kafka、Flume 等大数据技术的质量检核工具,基于大数据的元数据管理工具等 , 数据治理工作最终通过技术手段得以实现。
客户案例
重庆银行、莱商银行、广西北部湾银行、齐鲁银行、重庆农商行、泰安银行、天津农商行... ...
其他产品推荐